skip to Main Content
Beranda
Tentang Kami
Profil
Sejarah
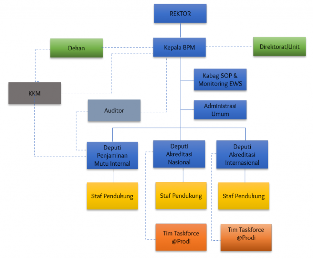
Struktur Organisasi
Manajemen
Laporan Kinerja Tahunan
SOP
Pedoman Pembuatan SOP
Buku SOP
SPMI UAI
SIKLUS SPMI UAI
PENETAPAN
PELAKSANAAN
EVALUASI
PENGENDALIAN
PENINGKATAN
SURVEI KEPUASAN
Akreditasi
BAN-PT
Syarat Pengajuan Akreditasi
LAM
LAM PTKES
LAM DIK
LAM EMBA
LAM TEKNIK
LAM SAMA
LAM INFOKOM
Sertifikat Akreditasi
Peraturan
Undang-Undang
Peraturan Pemerintah
Peraturan Presiden
Peraturan Menteri
Peraturan BAN-PT
Layanan
SPMI UAI
Berita
Akreditasi Internasional
Peraturan
Undang-undang
Peraturan Pemerintah
Peraturan Presiden
Peraturan Menteri
Peraturan BAN PT
Pedoman Penyetaraan Akreditasi Internasional
Sertifikat Akreditasi
Sertifikat ISO
BPI
Piagam Pengawas Internal
Search
Open Mobile Menu
Search
Submit
Struktur Organisasi
Home
Struktur Organisasi
[ Placeholder content for popup link ]
WordPress Download Manager - Best Download Management Plugin
Back To Top
×